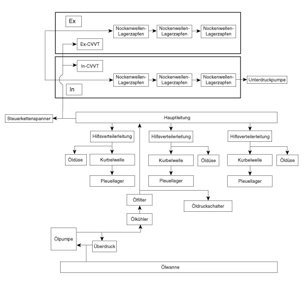
| Flussdiagramm |


| Aus- und Einbau des Motoröls und Filters |
|
| 1. |
Motoröl ablassen.
|
| 2. |
Ölfilter (A) austauschen.
|
| 3. |
Ölablassschraube (A) mit neuem Dichtung einschrauben.
|
| 4. |
Nach dem Ausbau der Ölstandsanzeige neues Motoröl auffüllen.
|
| 5. |
Öleinfülldeckel anbauen. |
| 6. |
Motor starten und auf Ölundichtigkeit prüfen. |
| 7. |
Motorölstand abschließend nochmals prüfen. |
| PRÜFUNG |
| 1. |
Qualität des Motoröls prüfen. Motoröl auf Alterung, aufgenommenes Wasser, Verfärbung und Verdünnung prüfen. Wenn die Qualität erkennbar schlecht ist, Motoröl wechseln. |
| 2. |
Motorölstand prüfen. Motor fünf Minuten lang warmlaufen lassen, dann Motor abstellen und Ölstand prüfen. Der Ölstand muss sich zwischen den Messstabmarkierungen "L" und "F" befinden. Wenn der Ölstand zu gering ist, auf Ölverlust prüfen und danach Öl bis zur Messstabmarkierung "F" auffüllen. |
Auswahl des Motoröls
Empfehlung
Für Indien, Mittlerer Osten, Iran, Libyen, Algerien, Sudan, Marokko, Tunesien, Ägypten
- API SM UND ILSAC GF-4 oder höher / 5W-30
- ACEA A5/B5 / 5W-30
Für Australien, allgemeiner Export
- ACEA A5/B5 / 5W-30
Für Europa
- API SN UND ACEA C2 / 0W-30
Zulässige Motorölklasse
- API SL oder höher
- ILSAC GF-3 oder höher
- ACEA A3/B3 oder A3/B4
Zulässige SAE-Ölviskosität

Für alle Fahrzustände, optimale Leistung und maximale Sicherheit nur Motoröle verwenden, die folgende Bedingungen erfüllen:
|
Reparaturverfahren Ein- und Ausbau. 1. Untere Motorraumabdeckung abbauen. (Siehe Motor und Getriebe - "Untere Motorraumabdeckung") 2.
Bauteile und bauteile-Übersicht BAUTEILE-ÜBERSICHT 1. Modus-Stellantrieb Beschreibung und bedienung Beschreibung Der Modus-Stellantrieb befindet sich an der Heizungseinheit. Es regelt die Stellung der Modus-Klappen über die Betätigung des Modus-Stellantriebs basierend auf dem Sig
Reparaturverfahren PRÜFUNG 1. B+ an den Gebläsemotor anklemmen und prüfen, ob sich der Motor ordnungsgemäß dreht. 2. Wenn die Gebläsemotorspannung nicht vorschriftsgemäß ist, durch einen nachweislich einwandfreien Motor ersetzen und auf ordnungsgemäße Funktion prü