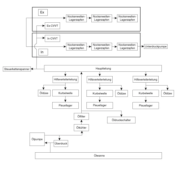
| Flussdiagramm |


| Aus- und Einbau des Motoröls und Filters |
|
| 1. |
Motoröl ablassen.
|
| 2. |
Ölfilter (A) austauschen.
|
| 3. |
Ölablassschraube (A) mit neuem Dichtung einschrauben.
|
| 4. |
Nach dem Ausbau der Ölstandsanzeige neues Motoröl auffüllen.
|
| 5. |
Öleinfülldeckel anbauen. |
| 6. |
Motor starten und auf Ölundichtigkeit prüfen. |
| 7. |
Motorölstand abschließend nochmals prüfen. |
| PRÜFUNG |
| 1. |
Qualität des Motoröls prüfen. Motoröl auf Alterung, aufgenommenes Wasser, Verfärbung und Verdünnung prüfen. Wenn die Qualität erkennbar schlecht ist, Motoröl wechseln. |
| 2. |
Motorölstand prüfen. Motor fünf Minuten lang warmlaufen lassen, dann Motor abstellen und Ölstand prüfen. Der Ölstand muss sich zwischen den Messstabmarkierungen "L" und "F" befinden. Wenn der Ölstand zu gering ist, auf Ölverlust prüfen und danach Öl bis zur Messstabmarkierung "F" auffüllen. |
Auswahl des Motoröls
Empfehlung
Für Indien, Mittlerer Osten, Iran, Libyen, Algerien, Sudan, Marokko, Tunesien, Ägypten
- API SM UND ILSAC GF-4 oder höher / 5W-30
- ACEA A5/B5 / 5W-30
Für Australien, allgemeiner Export
- ACEA A5/B5 / 5W-30
Für Europa
- API SN UND ACEA C2 / 0W-30
Zulässige Motorölklasse
- API SL oder höher
- ILSAC GF-3 oder höher
- ACEA A3/B3 oder A3/B4
Zulässige SAE-Ölviskosität

Für alle Fahrzustände, optimale Leistung und maximale Sicherheit nur Motoröle verwenden, die folgende Bedingungen erfüllen:
|
Reparaturverfahren Ein- und Ausbau. 1. Untere Motorraumabdeckung abbauen. (Siehe Motor und Getriebe - "Untere Motorraumabdeckung") 2.
Reparaturverfahren PRÜFUNG 1. Zündung "EIN" 2. Den Schalter von Hand betätigen und die Spannung des Gebläsemotors messen. 3. Schalter betätigen und die Spannung erhöhen, bis das Relais schaltet (maximale Gebläsegeschwindigkeit)
Beschreibung und bedienung Beschreibung Der Pollenfilter hält Fremdstoffe und Gerüche zurück. Für die Reinigung der Innenraumluft beinhaltet dieser Filter gleichzeitig einen Geruchsfilter und einen konventionellen Luftfilter. Reparaturverfahren AUS- UND EINBAU 1.