Kia Picanto (JA): Motorelektrik / Ladesystem
Bauteile und bauteile-Übersicht

● ECM
- Batterie
③ Generator
④ Starter
● Instrumentenblock
⑥ Zündschalter oder Motorstartknopf
⑦ Batteriesensor
* Motorhaubenschalter
Beschreibung und bedienung
Das Ladesystem besteht aus einer Batterie, einer Lichtmaschine mit eingebautem
Regler und der Ladekontrollleuchte mit Leitungen.
Die Lichtmaschine enthält acht integrierte Dioden, die den Wechselstrom (AC)
in Gleichstrom (DC) umwandeln.
Dadurch liefert die Klemme "B" der Lichtmaschine Gleichstrom.
Die Ladespannung dieses Generators wird durch das System zur Messung der Batteriespannung
geregelt. Die Hauptbestandteile des Drehstromgenerators sind der Läufer, der Ständer,
der Gleichrichter, die Kohlebürsten, die Lager und die Keilriemenscheibe. Der Bürstenhalter
enthält einen integrierten elektronischen Spannungsregler.
Generator-Managementsystem
Das Generator-Managementsystem regelt den Einstellpunkt der Ladespannung zur
Verringerung des Kraftstoffverbrauchs, verwaltet die Generatorlast unter verschiedenen
Betriebsbedingungen, erhält die Batterieladung und schützt die Batterie vor Überladen.
Das ECM regelt die Spannungserzeugung über das Tastverhältnis (Laderegelung, Entladeregelung,
normale Regelung), basierend auf dem Batteriezustand und den Betriebsbedingungen
des Fahrzeugs.
Das System führt bei Beschleunigung des Fahrzeugs eine Entladeregelung durch.
Die Generatorlast wird reduziert und das Fahrzeug verbraucht elektrischen Strom
von der Batterie.
Das System führt bei Verzögerung des Fahrzeugs eine Laderegelung durch. Die Generatorlast
wird erhöht und die Batterie aufgeladen.
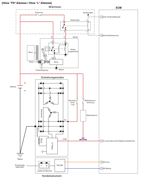
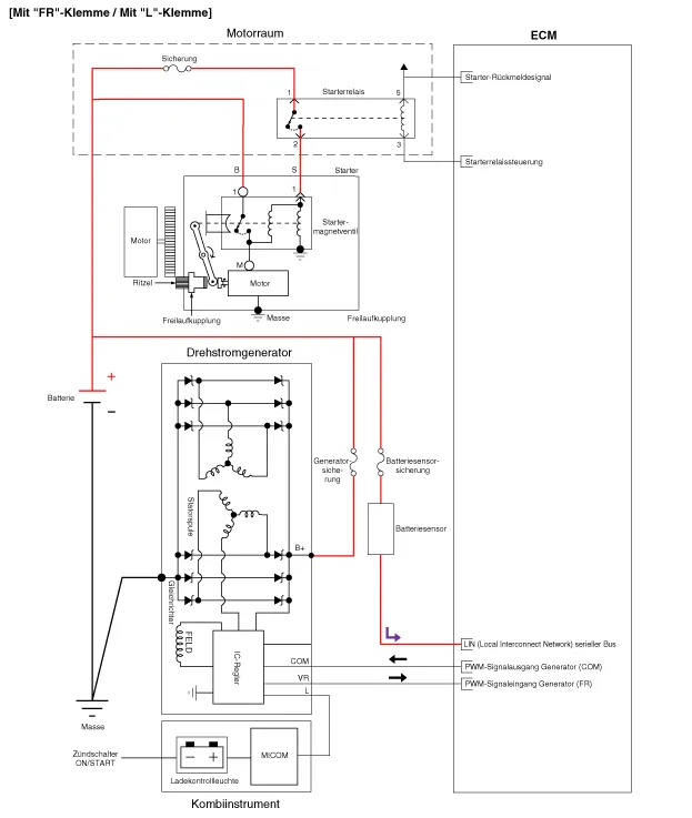
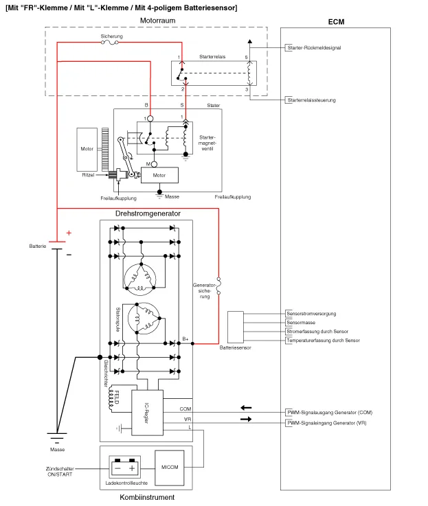
Schematische darstellungen



Reparaturverfahren
| • |
Überprüfung der Batterieeffizienz
|
| • |
Überprüfung der Batteriespannung
|
| • |
Überprüfung der Ladespannung
|
| • |
Überprüfung der Klemme auf festen Sitz
|
| • |
Überprüfung des Masseanschlusses von Motor/Getriebe
|
| • |
Überprüfung Massestatus des Kabelbaums
|
| • |
Überprüfung der elektrischen Spezifikationen
|
| • |
Kontrolle des Kriechstroms
|
| • |
Überprüfung der Batteriekapazität
|
Überprüfung der Batterieeffizienz
| • |
Prüfen, ob die Batteriekabel ordnungsgemäß angeschlossen sind.
|
| • |
Batterieklemmen bei einer Schnellladung abklemmen.
|
| • |
Batterie niemals bei laufendem Motor abklemmen.
|
| • |
Die Batterie mit einem Lastprüfgerät und einem Batterieprüfgerät
prüfen.
|
|
Überprüfung der Batteriespannung
| 1. |
Nach einer Fahrt mit dem Fahrzeug und wenn seit Abstellen des Motors
weniger als 20 Minuten vergangen sind, die Zündung einschalten und Verbraucher
(Scheinwerfer, Gebläse und heizbare Heckscheibe usw.) für 60 Sekunden einschalten,
damit die Ladungsspitzen entfernt werden.
|
| 2. |
Zündung und alle Verbraucher ausschalten.
|
| 3. |
Spannung zwischen den Batteriepolen (+ und -) messen.
|
Standardspannung :ca. 12,5 - 12,9 V [bei 20°C]
|
Wenn die Batteriespannung zu niedrig ist, Batterie aufladen.
|
ALLGEMEINE INSPEKTION
| 1. |
Überprüfen, dass die Batterieklemmen nicht lose oder korrodiert sind.
(Siehe Ladesystem - "Batterie")
|
| 2. |
Sicherungen auf Durchgang prüfen.
Generatorsicherung
| (1) |
Die Generatorsicherung auf Durchgang prüfen.

|
| (2) |
Die Spannung wie in der folgenden Abbildung gezeigt messen.

|
| (3) |
Wenn die Generatorsicherung durchgebrannt ist, diese wie folgt
ersetzen:
| a. |
Zündung ausschalten und Minuskabel (-) der Batterie abklemmen.
|
| b. |
Befestigungsmutter des Batteriepluspols (+) entfernen.
|
| c. |
Die normale Generatorsicherung oder das Batteriekabel
ersetzen.
|
| d. |
Der Einbau erfolgt in der umgekehrten Reihenfolge des
Ausbaus.
|
|
|
| 3. |
Antriebsriemen überprüfen.
| (1) |
Antriebsriemen auf fortgeschrittenen Verschleiß und Ausfransungen
sichtprüfen.
Wenn Mängel feststellbar sind, Antriebsriemen ersetzen.
|
• |
Risse auf der Rippenseite sind bedingt zulässig,
Wenn Teile der Rippen fehlen, muss der Antriebsriemen
ersetzt werden.
|
|

|
|
| 4. |
Antriebsriemenspannung messen und einstellen.
(Siehe Motormechanik - "Antriebsriemen")
|
| 5. |
Verkabelung der Lichtmaschine sichtprüfen und auf ungewöhnliche Geräuschentwicklung
achten.
| (1) |
Prüfen, ob der Kabelstrang in ordnungsgemäßem Zustand ist.
|
| (2) |
Bei laufendem Motor prüfen, ob die Lichtmaschine ungewöhnliche
Geräusche verursacht.
|
|
| 6. |
Stromkreis der Ladekontrollleuchte prüfen.
| (1) |
Motor warmlaufen lassen und danach abstellen.
|
| (2) |
Alle Verbraucher ausschalten.
|
| (3) |
Die Zündung einschalten. Überprüfen, ob die Entladungswarnleuchte
aufleuchtet.
|
| (4) |
Motor anlassen. Prüfen, ob die Leuchte aufleuchtet.
Wenn die Leuchte nicht wie angegeben erlischt, muss eine Fehlersuche
am Ladekontrollleuchtenstromkreis durchgeführt werden.
|
|
Überprüfung der Klemme
auf festen Sitz
| • |
Zustand der Generatorklemme B+
|
| • |
Befestigungsmutter Generatorklemme B+
|
| • |
Zustand des Batteriepluspols (+)
|
| • |
Befestigungsmutter des Batteriepluspols (+)
|
| • |
Zustand des Batterieminuspuls (-)
|
| • |
Befestigungsmutter des Batterieminuspols (-)
|
| • |
Anzugszustand der Befestigungsschraube des Batterieminuspols
(-) (Karosseriemasse)
|
| • |
Zustand der negativen (-) Batteriesensorklemme (mit Batteriesensor)
|
| • |
Zustand der Befestigungsmutter der negativen (-) Batteriesensorklemme
(mit Batteriesensor)
|
| • |
Anzugszustand der Befestigungsschraube der negativen (-) Batteriesensorklemme
(Karosseriemasse) [mit Batteriesensor]
|
| • |
Zustand des positiven (+) Kabelstrangs des Motorraum-Sicherungs-
und Relaiskastens
|
| • |
Zustand der Befestigungsmutter des positiven (+) Kabelstrangs
des Motorraum-Sicherungs- und Relaiskastens
|
| • |
Zustand des Massefehlers durch Karosserielackierung prüfen
|
|
| Überprüfung der Bauteilposition |

1. Generatorklemme B+
2. Positive (+) Klemme des Motorraum-Sicherungs- und Relaiskastens
3. Batterieminuspol (+)
|
4. Batterieminuspol (-)
5. Karosseriemasse
|
Überprüfung des Massestatus
von Motor/Getriebe
| • |
Anzugszustand der Befestigungsschraube (Fahrwerk)
|
| • |
Anzugszustand der Befestigungsschraube (Motor)
|
| • |
Zustand des Massefehlers durch Karosserielackierung prüfen
|
|
Überprüfung Massestatus
des Kabelbaums
| • |
Anzugszustand der Befestigungsschraube (Fahrwerk)
|
| • |
Anzugszustand der Befestigungsschraube (Motor)
|
| • |
Zustand des Massefehlers durch Karosserielackierung prüfen
|
|

1. Motormasse (Motor ↔ Fahrwerk)
2. Masse Getriebe (Getriebe ↔ Fahrwerk)
|
|
|
Massestelle prüfen.
(Siehe ETM-Kabelstranganordnung - "Massestelle")
|
Überprüfung der angegebenen
elektrischen Werte (mittels Voltmeter und Amperemeter)
| 1. |
SPANNUNGSABFALLPRÜFUNG DER AUSGANGSLEITUNG DER LICHTMASCHINE
Bei dieser Prüfung wird anhand des Spannungsabfallverfahrens ermittelt,
ob die Verkabelung zwischen den Klemme "B" der Lichtmaschine und der positiven
(+) Batterieklemme in Ordnung ist.
| (1) |
Vorbereitung
| b. |
Ausgangsleitung von der Generatorklemme 'B' abklemmen.
Amperemeter anschließen: Messspitze (+) an Generatorklemme
'B' und Messspitze (-) an den vorher gelösten Kabelstecker
der Ausgangsleitung anschließen. Voltmesser anschließen:
Messspitze (+) an Generatorklemme 'B' und Messspitze (-)
an den Batteriepluspol anschließen.

|
|
| (2) |
PRÜFUNG
| b. |
Scheinwerfer und Gebläse einschalten, Motordrehzahl anheben,
bis das Amperemeter 20A anzeigt. Spannung am Voltmeter zu
diesem Zeitpunkt ablesen.
|
|
| (3) |
ERGEBNIS
| a. |
Die Voltmeteranzeige sollte der Vorgabe entsprechen.
|
| b. |
Wenn der Messwert am Voltmeter über 0,2 Volt liegt, kann
angenommen werden, dass die Verkabelung nicht in Ordnung
ist. In diesem Fall die Verkabelung zwischen Generatorklemme
'B' und Batteriepluspol prüfen. Kabel auf lose Anschlüsse
und Verfärbung, die auf berhitzung des Kabels hinweist,
überprüfen. Störungen vor der Wiederholung des Tests beseitigen.
|
| c. |
Für die Fortsetzung des Tests, Motor im Leerlauf laufen
lassen. Scheinwerfer und Gebläseausschalten und den Motor
abstellen.
|
|
|
| 2. |
LICHTMASCHINEN-AUSGANGSSTROMSTÄRKE PRÜFEN
Mit diesem Test wird festgestellt, ob die Lichtmaschinen-Ausgangsstromstärke
der nominellen Stromstärke entspricht.
| (1) |
Vorbereitung
| a. |
Vor dem Test folgende Punkte prüfen und bei Bedarf in
Ordnung bringen:
Die Fahrzeugbatterie auf ihren guten Zustand hin prüfen.
Zum Prüfen der Batterie siehe den Abschnitt "Batterie".
Die Batterie, die zum Prüfen des Ausgangsstroms verwendet
wird, sollte teilweise entladen sein.
Mit einer voll aufgeladenen Batterie kann der Test nicht
korrekt durchgeführt werden, da eine nicht ausreichende
Last vorliegt.
Die Spannung des Generatorantriebsriemens überprüfen.
Zum Prüfen der Riemenspannung siehe den Abschnitt "Riemenspannung
prüfen".
|
| c. |
Batteriemassekabel abklemmen.
|
| d. |
Lichtmaschinen-Ausgangsleitung von der Lichtmaschinenklemme
"B" abklemmen.
|
| e. |
Gleichstrom-Amperemeter (0 bis 150 A) in Reihe zwischen
Generatorklemme 'B' und abgeklemmtem Ausgangskabel anschließen.
Sicherstellen, dass die Amperemeter-Minusleitung an die
abgeklemmte Ausgangsleitung angeklemmt wird.
|
Die Anschlüsse müssen sicher ausgeführt werden,
da ein hoher Strom fließt. Clips sind nicht ausreichend.
|
|
| f. |
Voltmeter (0 bis 20 V) zwischen Generatorklemme 'B' und
Masse anschließen. Voltmeter-Plusleitung an Generatorklemme
'B' und Voltmeter-Minusleitung an gute Masse anschließen.
|
| g. |
Batteriemassekabel anklemmen.
|
| h. |
Motorhaube geöffnet lassen.



|
|
| (2) |
PRÜFUNG
| a. |
Prüfen, ob der auf dem Voltmeter angezeigte Wert mit
der Batteriespannung übereinstimmt. Zeigt das Voltmeter
einen Spannungswert von 0 V an, muss angenommen werden,
dass in der Leitung zwischen Lichtmaschinenklemme "B" und
negativer (+) Batterieklemme eine Stromkreisunterbrechung
oder ein mangelhafter Masseschluss vorliegt.
|
| b. |
Motor anlassen und Scheinwerfer einschalten.
|
| c. |
Die Scheinwerfer auf Fernlicht und den Heizungsgebläseschalter
auf HIGH stellen. Die Motordrehzahl schnell auf 2500 1/min
erhöhen und dann den maximalen am Amperemeter angezeigten
Ausgangsstromwert ablesen.
|
• |
Der Ladestrom fällt nach dem Anlassen
des Motors schnell ab. Aus diesem Grund
muss der zuvor beschriebene Schritt schnell
ausgeführt werden, um die maximale Stromstärke
korrekt ablesen zu können.
|
|
|
|
| (3) |
ERGEBNIS
| a. |
Der Messwert des Amperemeter muss über dem Grenzwert
liegen. Liegt er darunter, obwohl die Generatorausgangsleitung
in gutem Zustand ist, den Generator aus dem Fahrzeug ausbauen
und überprüfen.
|
Grenzwert:60% der Nennspannung
|
|
• Der Nennwert der Ausgangsstromstärke ist auf
dem Typschild am Generatorgehäuse angebracht.
|
|
• |
Der Ausgangsstromwert ändert sich mit
der elektrischen Last und der Temperatur
des Generators selbst. Daher kann der Soll-Ausgangsstrom
nicht erreicht werden. Wenn dies der Fall
ist, Scheinwerfer eingeschaltet lassen oder
weitere elektrische Verbraucher anklemmen,
um die Batterie stärker zu belasten.
Der Nennwert für die Ausgangsstromstärke
wird möglicherweise auch nicht erreicht,
wenn die Temperatur des Generators oder
die Umgebungstemperatur zu hoch ist. In
diesem Fall muss die Temperatur vor einer
erneuten Prüfung reduziert werden.
|
|
|
| b. |
Motordrehzahl nach der Prüfung der Ausgangsstromstärke
wieder auf Leerlaufdrehzahl reduzieren und danach die Zündung
ausschalten.
|
| c. |
Klemmen sie den Negativpol (-) der Batterie ab.
|
| d. |
Amperemeter, Voltmeter und Drehzahlmesser abklemmen.
|
| e. |
Lichtmaschinen-Ausgangsleitung an die Lichtmaschinenklemme
"B" anklemmen.
|
| f. |
Minuspol (-) der Batterie anschließen.
|
|
|
| 3. |
PRÜFUNG DER SPANNUNGSREGELUNG
Mit dieser Prüfung wird festgestellt, ob der elektronische Spannungsregler
die Spannung ordnungsgemäß regelt.
| (1) |
Vorbereitung
| a. |
Vor dem Test folgende Punkte prüfen und bei Bedarf in
Ordnung bringen.
Die Fahrzeugbatterie auf ihre volle Ladung hin prüfen.
Zum Prüfen der Batterie siehe den Abschnitt "Batterie".
Die Spannung des Generator-Antriebsriemens überprüfen.
Zum Prüfen der Riemenspannung siehe den Abschnitt "Riemenspannung
prüfen".
|
| c. |
Klemmen sie den Negativpol (-) der Batterie ab.
|
| d. |
Digitales Voltmeter zwischen Generatorklemme 'B' und
Masse anklemmen. Voltmeter-Plusleitung an Generatorklemme
'B' und Voltmeter-Minusklemme an Karosseriemasse oder den
Batterieminuspol anklemmen.
|
| e. |
Lichtmaschinen-Ausgangsleitung von der Lichtmaschinenklemme
"B" abklemmen.
|
| f. |
Ein Gleichstrom-Amperemeter (0 ~ 150A) in Reihe zwischen
Klemme "B" und abgetrenntem Ausgangskabel anschließen. Den
negativen (-) Anschlussdraht am anderen Ende des abgeklemmten
Ausgangskabels anschließen.
|
| g. |
Minuspol (-) der Batterie anschließen.



|
|
| (2) |
PRÜFUNG
| a. |
Zündung einschalten und prüfen, ob das Voltmeter folgenden
Wert anzeigt.
|
Spannung :Batteriespannung
|
Wenn das Voltmeter 0 V anzeigt, liegt eine Kabelunterbrechung
zwischen Lichtmaschinenklemme "B" und Batterieminuspol vor.
|
| b. |
Motor anlassen. Alle elektrischen Verbraucher ausgeschaltet
lassen.
|
| c. |
Motordrehzahl auf ca. 2.500 U/min anheben und das Voltmeter
ablesen, wenn die Generator-Ausgangsstromstärke auf 10 A
oder darunter abfällt
|
|
| (3) |
ERGEBNIS
| a. |
Wenn der Messwert vom Standardwert abweicht, sind Spannungsregler
oder Lichtmaschine defekt.
|
Regelspannung:11,7 ~ 15,3 V
|
|
| b. |
Wenn der Messwert vom Standardwert abweicht, sind Spannungsregler
oder Lichtmaschine defekt.
|
| c. |
Klemmen sie den Negativpol (-) der Batterie ab.
|
| d. |
Voltmeter und Amperemeter abklemmen.
|
| e. |
Lichtmaschinen-Ausgangsleitung an die Lichtmaschinenklemme
"B" anklemmen.
|
| f. |
Minuspol (-) der Batterie anschließen.
|
|
|
Überprüfung der elektrischen
Spezifikationen (Verwendung des Voltmeters und des Klemmen-Amperemeters)
| 1. |
SPANNUNGSABFALLPRÜFUNG DER AUSGANGSLEITUNG DER LICHTMASCHINE
Bei dieser Prüfung wird anhand des Spannungsabfallverfahrens ermittelt,
ob die Verkabelung zwischen den Klemme "B" der Lichtmaschine und der positiven
(+) Batterieklemme in Ordnung ist.
| (1) |
Vorbereitung
| b. |
Amperemeter in Klemmenausführung zwischen der positiven
(+) Batterieklemme und der Klemme "B" des Generators anschließen.
|
| c. |
Die positive (+) Zuleitung des Voltmeters an die Lichtmaschinenklemme
"B" und die negative (-) Zuleitung des Voltmeters mit der
positiven Klemme der Batterie verbinden.
|

|
| (2) |
PRÜFUNG
| b. |
Scheinwerfer und Gebläsemotor einschalten. Anschließend
die Motordrehzahl einstellen, bis das Amperemeter 20 A anzeigt
und dann das Voltmeter ablesen.
|
|
| (3) |
ERGEBNIS
| a. |
Die Voltmeteranzeige sollte der Vorgabe entsprechen.
|
| b. |
Zeigt das Voltmeter einen höheren Wert als erwartet an
(bis zu 0,2V), ist eine schlechte Leitung zu vermuten. In
diesem Fall die Verkabelung zwischen Generatorklemme "B"
und Batteriepluspol prüfen. Auf lose Anschlüsse, Farbänderungen
infolge einer Überhitzung im Kabelstrang etc. überprüfen.
Diese Probleme vor einer erneuten Prüfung beheben.
|
| c. |
Nach Abschluss der Prüfung den Motor im Leerlauf laufen
lassen. Scheinwerfer, Gebläsemotor und Zündung ausschalten.
|
|
|
| 2. |
LICHTMASCHINEN-AUSGANGSSTROMSTÄRKE PRÜFEN
Mit diesem Test wird festgestellt, ob die Lichtmaschinen-Ausgangsstromstärke
der nominellen Stromstärke entspricht.
| (1) |
Vorbereitung
| a. |
Vor dem Test folgende Punkte prüfen und bei Bedarf in
Ordnung bringen:
Die Fahrzeugbatterie auf ihren guten Zustand hin prüfen.
Zum Prüfen der Batterie siehe den Abschnitt "Batterie".
Die Batterie, die zum Prüfen des Ausgangsstroms verwendet
wird, sollte teilweise entladen sein.
Mit einer voll aufgeladenen Batterie kann der Test nicht
korrekt durchgeführt werden, da eine nicht ausreichende
Last vorliegt.
Die Spannung des Generatorantriebsriemens überprüfen.
Zum Prüfen der Riemenspannung siehe den Abschnitt "Riemenspannung
prüfen".
|
| c. |
Klemmen sie den Negativpol (-) der Batterie ab.
|
| d. |
Amperemeter in Klemmenausführung zwischen der positiven
(+) Batterieklemme und der Klemme "B" des Generators anschließen.
|
| e. |
Gleichstrom-Amperemeter (0 bis 150 A) in Reihe zwischen
Generatorklemme 'B' und abgeklemmtem Ausgangskabel anschließen.
Sicherstellen, dass die Amperemeter-Minusleitung an die
abgeklemmte Ausgangsleitung angeklemmt wird.
|
Die Anschlüsse müssen sicher ausgeführt werden,
da ein hoher Strom fließt. Clips sind nicht ausreichend.
|
|
| f. |
Voltmeter (0 bis 20 V) zwischen Generatorklemme 'B' und
Masse anschließen. Voltmeter-Plusleitung an Generatorklemme
'B' und Voltmeter-Minusleitung an gute Masse anschließen.
|
| g. |
Minuspol (-) der Batterie anschließen.
|
| h. |
Motorhaube geöffnet lassen.



|
|
| (2) |
PRÜFUNG
| a. |
Prüfen, ob der auf dem Voltmeter angezeigte Wert mit
der Batteriespannung übereinstimmt. Zeigt das Voltmeter
einen Spannungswert von 0 V an, muss angenommen werden,
dass in der Leitung zwischen Lichtmaschinenklemme "B" und
negativer (+) Batterieklemme eine Stromkreisunterbrechung
oder ein mangelhafter Masseschluss vorliegt.
|
| b. |
Motor anlassen und Scheinwerfer einschalten.
|
| c. |
Die Scheinwerfer auf Fernlicht und den Heizungsgebläseschalter
auf HIGH stellen. Die Motordrehzahl schnell auf 2500 1/min
erhöhen und dann den maximalen Ausgangsstrom am Amperemeter
ablesen.
|
• |
Der Ladestrom fällt nach dem Anlassen
des Motors schnell ab. Aus diesem Grund
muss der zuvor beschriebene Schritt schnell
ausgeführt werden, um die maximale Stromstärke
korrekt ablesen zu können.
|
|
|
|
| (3) |
ERGEBNIS
| a. |
Der Messwert des Amperemeter muss über dem Grenzwert
liegen. Liegt er darunter, obwohl die Generatorausgangsleitung
in gutem Zustand ist, den Generator aus dem Fahrzeug ausbauen
und überprüfen.
|
Grenzwert:60% der Nennspannung
|
|
• Der Nennwert der Ausgangsstromstärke ist auf
dem Typschild am Generatorgehäuse angebracht.
|
|
• |
Der Ausgangsstromwert ändert sich mit
der elektrischen Last und der Temperatur
des Generators selbst. Daher kann der Soll-Ausgangsstrom
nicht erreicht werden. Wenn dies der Fall
ist, Scheinwerfer eingeschaltet lassen oder
weitere elektrische Verbraucher anklemmen,
um die Batterie stärker zu belasten.
Der Nennwert für die Ausgangsstromstärke
wird möglicherweise auch nicht erreicht,
wenn die Temperatur des Generators oder
die Umgebungstemperatur zu hoch ist. In
diesem Fall muss die Temperatur vor einer
erneuten Prüfung reduziert werden.
|
|
|
| b. |
Motordrehzahl nach der Prüfung der Ausgangsstromstärke
wieder auf Leerlaufdrehzahl reduzieren und danach die Zündung
ausschalten.
|
| c. |
Klemmen sie den Negativpol (-) der Batterie ab.
|
| d. |
Amperemeter, Voltmeter und Drehzahlmesser abklemmen.
|
| e. |
Lichtmaschinen-Ausgangsleitung an die Lichtmaschinenklemme
"B" anklemmen.
|
| f. |
Minuspol (-) der Batterie anschließen.
|
|
|
| 3. |
PRÜFUNG DER SPANNUNGSREGELUNG
Mit dieser Prüfung wird festgestellt, ob der elektronische Spannungsregler
die Spannung ordnungsgemäß regelt.
| (1) |
Vorbereitung
| a. |
Vor dem Test folgende Punkte prüfen und bei Bedarf in
Ordnung bringen.
Die Fahrzeugbatterie auf ihre volle Ladung hin prüfen.
Zum Prüfen der Batterie siehe den Abschnitt "Batterie".
Die Spannung des Generator-Antriebsriemens überprüfen.
Zum Prüfen der Riemenspannung siehe den Abschnitt "Riemenspannung
prüfen".
|
| c. |
Klemmen sie den Negativpol (-) der Batterie ab.
|
| d. |
Digitales Voltmeter zwischen Generatorklemme 'B' und
Masse anklemmen. Voltmeter-Plusleitung an Generatorklemme
'B' und Voltmeter-Minusklemme an Karosseriemasse oder den
Batterieminuspol anklemmen.
|
| e. |
Lichtmaschinen-Ausgangsleitung von der Lichtmaschinenklemme
"B" abklemmen.
|
| f. |
Gleichstrom-Amperemeter (0 bis 150 A) in Reihe zwischen
Generatorklemme 'B' und dem abgeklemmten Generatorkabel
anschließen. Amperemeter-Plusleitung an Generatorklemme
'B' und Amperemeter-Minusleitung an den vorher gelösten
Kabelstecker des Generator-Ausgangskabels anschließen.
|
| g. |
Minuspol (-) der Batterie anschließen.



|
|
| (2) |
PRÜFUNG
| a. |
Zündung einschalten und prüfen, ob das Voltmeter folgenden
Wert anzeigt.
|
Spannung :Batteriespannung
|
Wenn das Voltmeter 0 V anzeigt, liegt eine Kabelunterbrechung
zwischen Lichtmaschinenklemme "B" und Batterieminuspol vor.
|
| b. |
Motor anlassen. Alle Leuchten und elektrischen Verbraucher
ausschalten.
|
| c. |
Motordrehzahl auf ca. 2.500 U/min anheben und das Voltmeter
ablesen, wenn die Generator-Ausgangsstromstärke auf 10 A
oder darunter abfällt
|
|
| (3) |
ERGEBNIS
| a. |
Wenn der Messwert vom Standardwert abweicht, sind Spannungsregler
oder Lichtmaschine defekt.
|
Regelspannung:11,7 ~ 15,3 V
|
|
| b. |
Wenn der Messwert vom Standardwert abweicht, sind Spannungsregler
oder Lichtmaschine defekt.
|
| c. |
Batteriemassekabel abklemmen.
|
| d. |
Voltmeter und Amperemeter abklemmen.
|
| e. |
Lichtmaschinen-Ausgangsleitung an die Lichtmaschinenklemme
"B" anklemmen.
|
| f. |
Minuspol (-) der Batterie anschließen.
|
|
|
Kontrolle des Kriechstroms
[Mittels Amperemeter]
| 1. |
Alle elektrischen Verbraucher ausschalten, dann Zündung ausschalten.
|
| 2. |
Alle Türen außer der Motorhaube schließen und dann alle Türen verriegeln.
| (1) |
Steckverbinder des Motorhaubenschalters abziehen.
|
| (2) |
Kofferraumdeckel schließen.
|
| (3) |
Türen schließen oder Türschalter ausbauen.
|
|
| 3. |
Einige Minuten warten, bis die elektrischen Systeme des Fahrzeugs in
den Ruhemodus wechseln.
| •
|
Alle elektrischen Systeme müssen im Ruhemodus sein, um
eine korrekte Messung des Kriechstroms durchführen zu können.
(Es dauert mindestens eine Stunde und maximal einen Tag.)
Eine ungefähre Messung des Kriechstroms kann innerhalb von
10 - 20 Minuten erfolgen.
|
|
|
| 4. |
Amperemeter in Reihe zwischen Batterie-Klemme (-) und dem Massekabel
anschließen. Dann die Klemme vorsichtig vom Batteriepol (-) abnehmen.
| •
|
Sicherstellen, dass die Prüfkabel des Amperemeters fest
an Batterieminuspol (-) und Masse angeschlossen sind, damit
die Batterie nicht rückgesetzt wird. Wird die Batterie jedoch
rückgesetzt, das Batteriekabel erneut anschließen und den
Motor starten oder die Zündung länger als 10 s einschalten.
Prozedur aus Schritt Nr. 1 wiederholen.
Um zu verhindern, dass die Batterie während der Prüfung
rückgesetzt wird,
|
| 1) |
Ein Überbrückungskabel zwischen dem Batteriepol (-) und
dem Massekabel anschließen.
|
| 2) |
Das Massekabel vom Minuspol (-) der Batterie lösen.
|
| 3) |
Ein Amperemeter zwischen dem Batteriepol (-) und dem
Massekabel anschließen.
|
| 4) |
Das Überbrückungskabel abklemmen und dann den aktuellen
Wert des Amperemeters ablesen.
|
|

|
| 5. |
Den aktuellen Wert des Amperemeters ablesen.
| • |
Wenn der Kriechstrom den Grenzwert überschreitet, den Stromkreis
auf Störungen prüfen. Dazu eine Sicherung nach der anderen entfernen
und gleichzeitig den Kriechstrom prüfen.
|
| • |
Nur die Sicherung des Stromkreises, in dem der Kriechstrom vermutet
wird, wieder anschließen. Dann eine mit dem Stromkreis verbundene
Komponente nach der anderen abklemmen, bis der Kriechstrom unter
den Grenzwert fällt.
|
|
Grenzwert (nach 10 - 20 Min.):Unter 50 mA
|
|
[Mittels Amperemeter in Klemmenausführung]
| 1. |
Alle elektrischen Verbraucher ausschalten, dann Zündung ausschalten.
|
| 2. |
Alle Türen außer der Motorhaube schließen und dann alle Türen verriegeln.
| (1) |
Steckverbinder des Motorhaubenschalters abziehen.
|
| (2) |
Kofferraumdeckel schließen.
|
| (3) |
Türen schließen oder Türschalter ausbauen.
|
|
| 3. |
Einige Minuten warten, bis die elektrischen Systeme des Fahrzeugs in
den Ruhemodus wechseln.
| •
|
Alle elektrischen Systeme müssen im Ruhemodus sein, um
eine korrekte Messung des Kriechstroms durchführen zu können.
(Es dauert mindestens eine Stunde und maximal einen Tag.)
Eine ungefähre Messung des Kriechstroms kann innerhalb von
10 - 20 Minuten erfolgen.
|
|
|
| 4. |
Das Amperemeter in Klemmenausführung am Batterieminuspol (-) anbringen.

|
| 5. |
Den aktuellen Wert des Amperemeters ablesen.
| • |
Wenn der Kriechstrom den Grenzwert überschreitet, den Stromkreis
auf Störungen prüfen. Dazu eine Sicherung nach der anderen entfernen
und gleichzeitig den Kriechstrom prüfen.
|
| • |
Nur die Sicherung des Stromkreises, in dem der Kriechstrom vermutet
wird, wieder anschließen. Dann eine mit dem Stromkreis verbundene
Komponente nach der anderen abklemmen, bis der Kriechstrom unter
den Grenzwert fällt.
|
|
Grenzwert (nach 10 - 20 Min.):Unter 50 mA
|
|
Fehlersuche
Problem
|
Mögliche Ursache
|
Maßnahme
|
Ladekontrollleuchte erlischt
bei eingeschalter Zündung einschalten
abgestelltem Motor nicht,
|
Sicherung durchgebrannt
|
SICHERUNGEN PRÜFEN
|
Leuchte ist durchgebrannt
|
Glühlampe ersetzen
|
Drahtverbindung locker
|
Lose Verbindung wieder herstellen
|
Elektronischer Spannungsregler
|
Wenn das Licht ausgeht, den Spannungsregler ersetzen.
|
Ladekontrollleuchte erlischt
bei laufendem Motor ausschalten.
(Batterie muss häufig wieder aufgeladen werden)
|
Antriebsriemen lose oder verschlissen
|
Riemenspannung einstellen oder Riemen ersetzen
|
Batteriekabel lose, korrodiert oder verschlissen
|
Kabelanschluss überprüfen, Kabel reparieren oder ersetzen
|
Elektronischer Spannungsregler oder Lichtmaschine
|
Wenn das Licht ausgeht, den Spannungsregler oder Generator ersetzen.
|
VERKABELUNG
|
Verkabelung reparieren oder ersetzen
|
Überladung
|
Elektronischer Spannungsregler
|
Wenn das Licht ausgeht, den Spannungsregler ersetzen.
|
spannungserfassendes Kabel
|
Verkabelung reparieren oder ersetzen
|
FÖRDERN
|
Antriebsriemen lose oder verschlissen
|
Riemenspannung einstellen oder Riemen ersetzen
|
Drahtverbindung locker oder Kurzschluss
|
Kabelanschluss überprüfen, Kabel reparieren oder ersetzen
|
Elektronischer Spannungsregler oder Lichtmaschine
|
Wenn das Licht ausgeht, den Spannungsregler oder Generator ersetzen.
|
Schlechte Masseverbindung
|
Masseanschluss überprüfen oder reparieren.
|
Batterie entladen
|
Batterie ersetzen
|
Technische daten
SPEZIFIKATION
Zündsystem
Zündkerze
Pos.
SPEZIFIKATION
Typ
ELR11ISPC8+
Spalt
0,7 ~ 0,8 mm
(0,028~ 0,31 in)
Ladesystem
Lichtmaschine
▷ 13,5V, 120A [Nur ISG]
Pos.
Technische daten
SPEZIFIKATION
▷ 13,5V, 120A [Nur ISG]
Pos.
SPEZIFIKATION
Nennspannung
13,5 V, 120 A
Drehzahl im Betrieb
1.
Weitere Informationen:
Reparaturverfahren
Ausbau
1.
Batteriemassekabel abklemmen.
2.
Aufprallpolster-Hauptteil ausbauen.
(Siehe Karosserie - "Hauptarmaturenbrett")
3.
Steckverbinder von der Wegfahrsperren-Einheit abziehen und dann die Wegfahrsperren-Einheit
(A) abziehen, nachdem
Technische daten
Technische Daten
Smart Key-Einheit
Bauteil
SPEZIFIKATION
Nennspannung
Gleichstrom 12 V
Betriebsspannung
Gleichstrom 9 ~ 16 V
Betriebstemperatur
(-35 - 75°C)
Motorlast
Max.